EPK Ebenenmodell
Es ist übliche Praxis in der Anwendung der ARIS-Methode, dass Geschäftsprozessmodelle nach 5 Granularitätsstufen differenziert werden. Mit jeder kleineren Ebene steigt der Detaillierungsgrad, wodurch ein Prozess präziser und ausführlicher beschrieben wird. Dies kann einerseits zu einem besseren und schnelleren Verständnis des Geschäftsprozesses führen. Andererseits kann dadurch der Dokumentationsaufwand steigen, was die Gefahr von Inkonsistenzen der Modelle mit sich bringt. Das Unternehmen muss also ausgehend von dem Zweck des Prozessmanagements darüber entscheiden, welche Geschäftsprozesse bis zur welchen Ebene zu modellieren sind.
1.Ebene - Wertschöpfungskette mit Prozessübersicht
Die Wertschöpfungskette beschreibt welche Geschäftsprozesse ein Unternehmen durchführt. Ferner können die Prozesse abhängig von der Reihenfolge, in der sie ausgeführt werden, zueinander in Beziehung gebracht werden. Ebenso ist eine hierarchische Beziehung modellierbar. Diese Ebene sollte nur Vorgänge enthalten, die aus der Perspektive des ganzen Unternehmens bzw. seiner Geschäftsbereiche von hoher Bedeutung sind und als Geschäftsprozesse definiert und abgegrenzt werden können. Sie gibt somit einen groben Überblick über die wichtigsten und größten in sich aus betriebswirtschaftlicher Sicht abgeschlossen Abläufe. Als Beispiel seien die Prozesse aufgeführt, die den Lagerbereich abbilden. Im Lager finden Abläufe zur Warenverwaltung sowie zur Warenbewegung statt. Die Warenbewegung besteht aus nacheinander abfolgenden Prozessen Wareneingang, Kommissionierung und Warenausgang.
2.Ebene - Wertschöpfungsketten mit Unterprozessen
Die Prozesse aus der obersten Ebene sollten in kleinere Geschäftsprozesse unterteilt werden. Auf diese Weise wird gewährleistet, dass eine feinere Steuerung und Überwachung des Betriebsgeschehens möglich ist. Auf der anderen Seite stellt sich die Frage nach der Abrenzung zwischen (Teil)Prozessen und Funktionen / Tätigkeiten, aus denen sie bestehen. Oder anders ausgedrückt - wann ist ein Vorgang kein Prozess mehr, sondern eine einfache Tätigkeit? Ein Geschäftsprozess muss eine noch erfass- bzw. beobachtbare Auswirkung auf das Betriebsgeschehen haben. Die Auswirkung wird anhand von Zielen definiert, die mit Hilfe von Kennzahlen zu überwachen sind. Eine einfache Tätigkeit hingegen hat eine so geringe Auswirkung, dass die Erfassung als Prozess und dessen Unterteilung in weitere Schritte nicht mehr sinnvoll ist. Das Beispiel für die 2. Ebene zeigt die Aufteilung des Warenausgangsprozesses in weitere Teilprozesse.
3.Ebene - Ereignisgesteuerte Prozessketten
Eine EPK beschreibt wie ein Geschäftsprozess abläuft. Auf der 3. Modellierungsebene zeigt eine Abfolge von Ereignissen und Tätigkeiten den Verlauf des Prozesses. Um eine Tätigkeit von einem Prozess abzugrenzen müssen Fragen zur Granularität einzelner Funktionen/Tätigkeiten beantwortet werden. Die Tätigkeiten sollten so definiert werden, dass deren Ergebnisse betriebswirtschaftlich relevante Ereignisse darstellen. Anders ausgedrückt: die Funktion muss ein Ergebnis liefern, das problemlos als eine Aufforderung für den Beginn der nächsten Tätigkeit verstanden wird und als Input für sie genutzt werden kann. Eine Funkton sollte in der aller Regel von einem max. zwei Verantwortlichen ausgeführt werden können. Ebenfalls muss sie als ein einzelner Schritt abgenzbar sein und ist in den meisten Fällen von kurzer Dauer. Der Verlauf des Versandabwicklungsprozesses in Form einer EPK kann als ein Beispiel diese Überlegungen betrachtet werden.
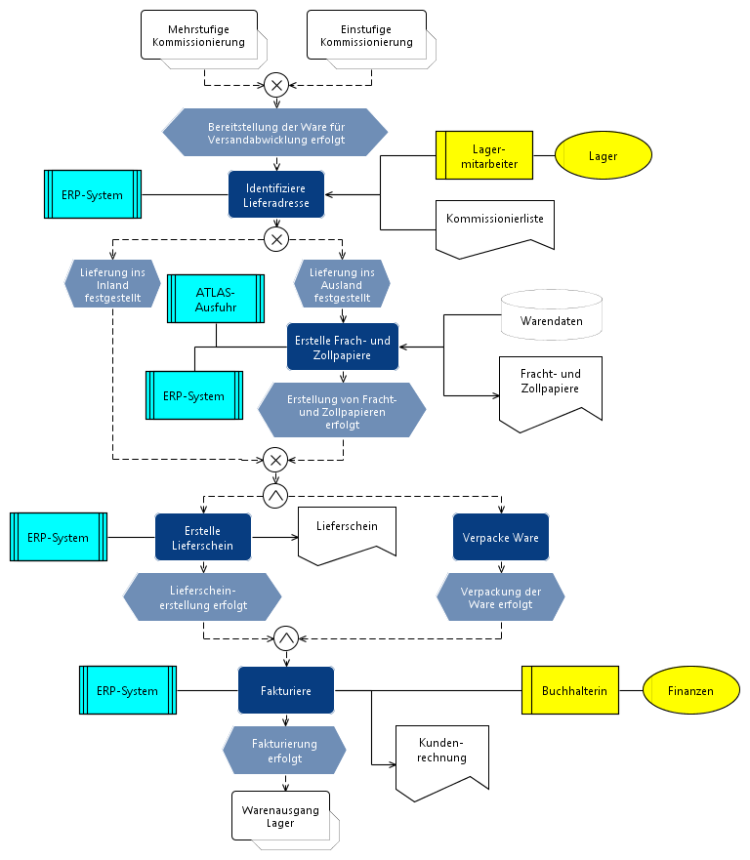
4.Ebene - Erweiterte ereignisgesteurte Prozesskette
Das Verlaufsmodell aus der 3. Ebene wird um weitere Attribute wie Organisationseinheiten, Stellen, Anwendungssysteme und Dokumente bzw. Informationsobjekte erweitert. Es geht somit auf dieser Ebene um die Feststellung wer eine Tätigkeit ausführt, welche Hilfsmittel in Form von IT-Anwendungen er hierfür benutzt und welche Informationen vorhanden sein müssen, die für die Abarbeitung der Aufgabe nötig sind. Die folgende Abbildung zeigt eine mögliche Modellvariante.
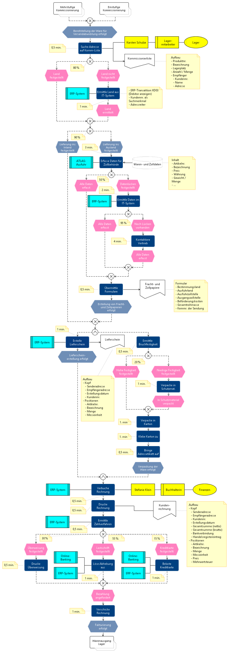
5.Ebene - Ereignisgesteuerte Prozesskette „auf Handgriffniveau“
Diese Ebene unterscheidet sich von den anderen EPK-Ebenen durch ihre höhere Detaillierung. Die Tätigkeiten werden in die kleinstmöglichsten Arbeitsschritte unterteilt, die eine Person ausführen kann. Ebenfalls ist auch die konkrete für eine Tätigkeit verantwortliche Person mit seinem Namen anzugeben. Ferner muss nicht nur angegeben werden, woher die für die Bearbeitung nötigen Informationen kommen, sondern auch die ihr zugrundeliegenden Daten möglichst vollständig und sturkturiert beschrieben werden. Für die Ermittlung der Durchlaufzeiten sind die Tätigkeiten nach dem Zeitaufwand zu bewerten und Verlaufpfade mit Wahrscheinlichkeitsangaben zu kennzeichnen. Die letzten beiden Eigenschaften können auch auf Ebene 4 eingesetzt werden. Es folgt das Modell des Versandabwicklungsprozesses auf der höchsten Detaillierungsebene als Beispiel
