funktionsbereiche:unternehmensplanung:vertrieb:debitoren-buchhaltung
Inhaltsverzeichnis
Debitoren-Buchhaltung
Pflege der Debitorenstammdaten
Leistungserfassung
Bonitätsprüfung des Kunden
Rechnungserstellung und -versand
Verwaltung der offenen Posten
Erfassung der Zahlungseingänge
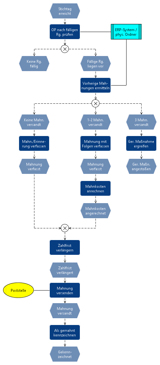
Erstellung von Mahnungen
Berichterstattung
funktionsbereiche/unternehmensplanung/vertrieb/debitoren-buchhaltung.txt · Zuletzt geändert: von caliskan
