funktionsbereiche:unternehmensplanung:einkauf:strategischer_einkauf
Inhaltsverzeichnis
Strategischer Einkauf
Sortimentsplanung
Langfristige Disposition
Lieferantenaufnahme
Lieferantenanfrage
Lieferantenbestellung
Wareneingang
Qualitätssicherung
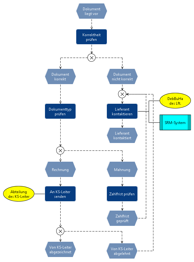
Rechnungs- und Mahnungsprüfung
Reporting
funktionsbereiche/unternehmensplanung/einkauf/strategischer_einkauf.txt · Zuletzt geändert: von caliskan
