funktionsbereiche:unternehmensplanung:einkauf:operativer_einkauf
Inhaltsverzeichnis
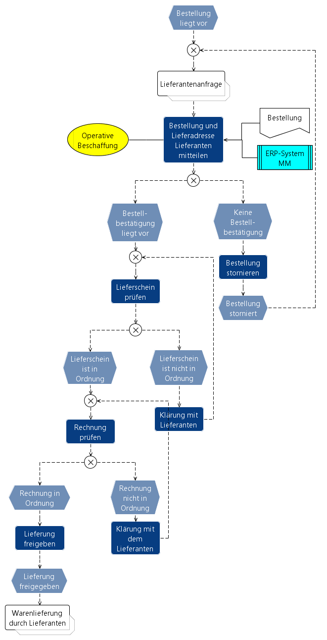
Operativer Einkauf
Kurzfristige Disposition
Lieferantenanfrage
- Lieferantenbestellung
- Wareneingang
- Qualitätssicherung
- Rechnungs- und Mahnungsprüfung
Streckenhandel
funktionsbereiche/unternehmensplanung/einkauf/operativer_einkauf.txt · Zuletzt geändert: von caliskan
