funktionsbereiche:unternehmensplanung:einkauf:kreditoren-buchhaltung
Inhaltsverzeichnis
Kreditoren-Buchhaltung
Pflege der Kreditorenstammdaten
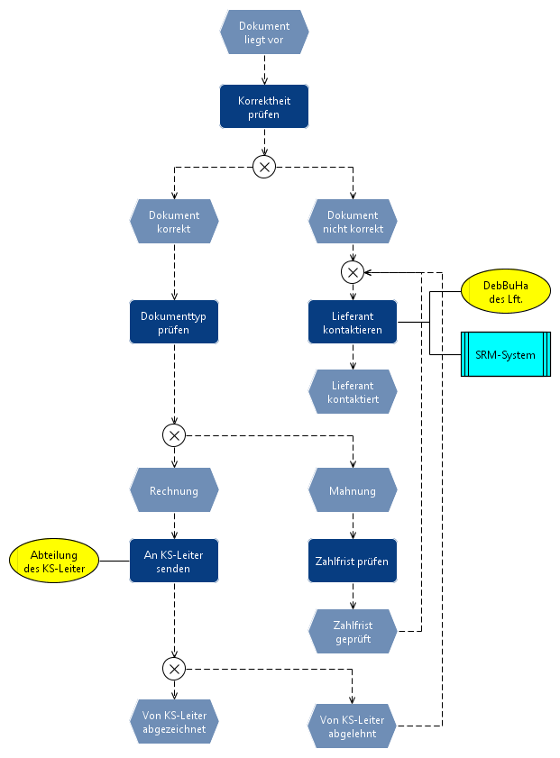
Rechnungs- und Mahnungsprüfung
Erfassung der Eingangsrechnung
Gutschriftabwicklung
Verwaltung der offenen Posten
Veranlassung der Zahlung
Erfassung der Zahlungsausgänge
Archivierung der Eingangsrechnung
Berichterstattung
funktionsbereiche/unternehmensplanung/einkauf/kreditoren-buchhaltung.txt · Zuletzt geändert: von caliskan
