funktionsbereiche:unternehmensplanung:einkauf:beschaffung
Inhaltsverzeichnis
Beschaffung
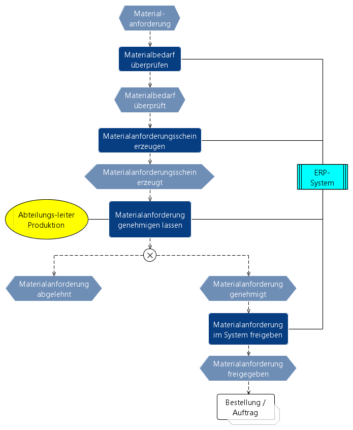
Materialanforderung
Bestellung/Auftrag
Wareneingang
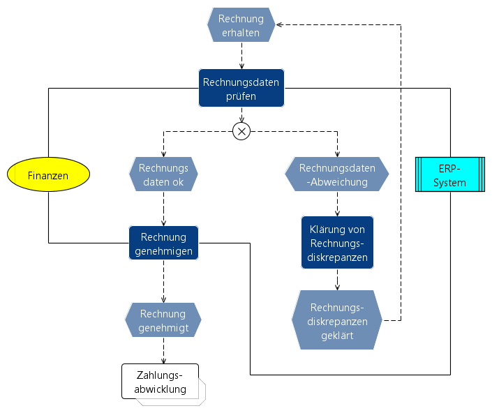
Rechnungsprüfung
Zahlungsabwicklung
funktionsbereiche/unternehmensplanung/einkauf/beschaffung.txt · Zuletzt geändert: von caliskan
