funktionsbereiche:personalwesen
Inhaltsverzeichnis
Personalwesenprozesse
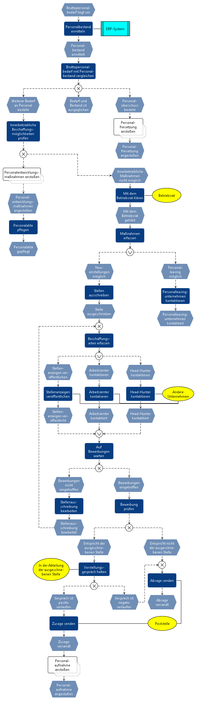
Personalbedarfsplanung
Personalbeschaffung
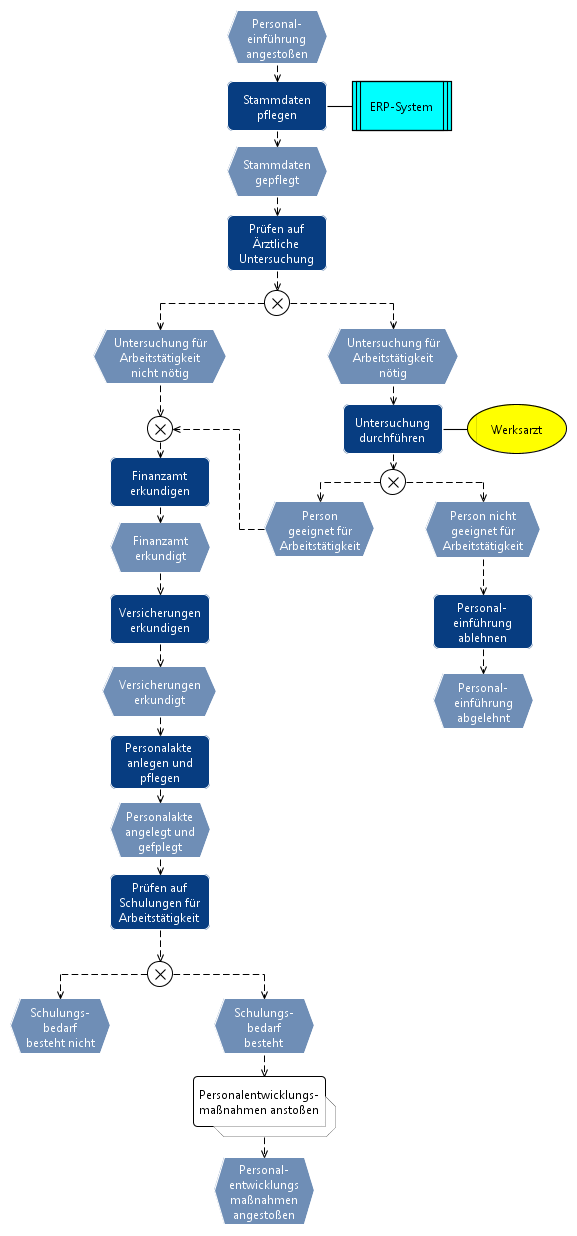
Personalaufnahme
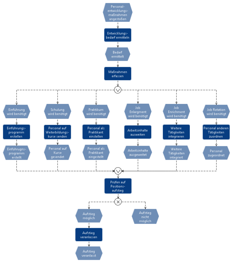
Personalentwicklung
Personalservice
Personalfreisetzung
funktionsbereiche/personalwesen.txt · Zuletzt geändert: von caliskan
